1月15号,有一位来自广东的网友发文悼念好友,并在留言处透露,两人是大学时期的好朋友,但毕业之后就断了联系,没想到再一次听闻消息居然是其去了另外一个世界,由此导致其心绪难过与感慨。

从其分享的讣告内容中可以发现,他的好朋友是碳银集团的创始人也是董事长,虽然名字被打码,但根据某科的资料可以得知,对方名叫俞兆洪,出生于78年,也就是说去世的时候才48岁。


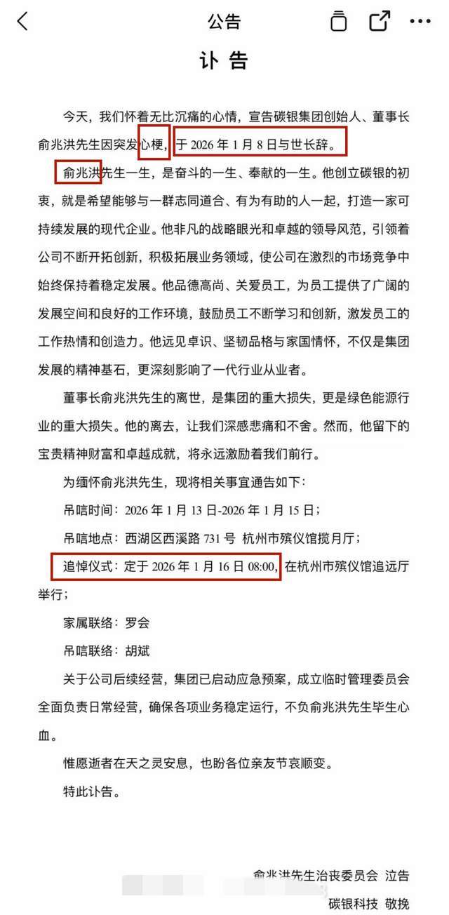
随后,有知情人士晒出“碳银集团”治丧委员会的公告,由此更加证实了这一噩耗。
从公开的讣告中可以发现,俞兆洪是因为心梗导致的噩耗,具体去世的时间位于1月8号,追悼会于今天(16号)已经举行完毕。

另外,讣告中还透露,关于公司的后续经营,会启动应急方案,确保各项业务的稳定进行。
单从这一表述就能看出,俞兆洪去世得很突然,且公司拥有很多的债务纠纷,通过某查查可以得知,俞兆洪名下的公司从24年开始,有多起相关的案件,且他本人在浙江杭州非常有名,曾接受过当地媒体的采访。


从公开的信息中可以看到,俞兆洪成立的公司注册资本达到了5000万,可以说,他是一位妥妥的富豪,但即便是再有钱,最终也化为尘土。
导致其噩耗的原因虽然是心梗,但诱发心梗的原因让人深思。

俞兆洪曾在接受“杭州日报”采访的时候表示,成立公司之后,他一直东奔西跑,但仍然作息规律,每天早晨坚持跑5公里,也不爱熬夜,更不会半夜三更突然召集大家“头脑风暴”。


而导致心梗的原因与熬夜以及肥胖有一定的关联,既然俞兆洪没有这方面的“坏习惯”,那么只能说,是创业的压力亦或者债务风波导致其诱发心梗。
这一点,从公开的案件中可以查询到。


另外,去年11月份,曾有博主讲述了相关的案件过程,涉及到地面非常广,而且还透露,俞兆洪被限高。

试想一下,一个曾经那么高光的人,突然陷入债务危机,可想而知其心绪如何,再者身为董事长,对于身体的把控自然也很到位,如果不是因为债务的压力,想来也不会有后续的心梗。

你想得到一件东西,必然要付出一样东西,这是自古以来不变的真理,盘子大了,虽然赚钱,但身上的责任也就会越大,自然就会影响心情,久而久之,必然会带来健康方面的影响。
本文转载自互联网,如有侵权,联系删除